top of page
Product design leader with a passion for people and process
ESC Cross-Functional

Project brief
The Employee Services Center (ESC) is a call center that supports internal employees with specific HR-related questions and tasks. It was created by joining together multiple teams that previously operated independently, into one centralized group that would work together to handle inquiries.
Solution
Create a training program that cross-functionally addresses the three teams' subject matter areas and measures knowledge to ensure representatives are proficient and ready to field calls and provide support. The program should specifically result in:
-
Increased speed to competency by 25%.
-
Reduced volume of call transfers and average call handle time.
Problem
Call center representatives need to be trained on new subject areas they have not previously handled, in a timely manner prior to the new center going live.
In order to complete the training program, representatives will need to demonstrate proficiency by passing a series of knowledge assessments.
Tools
-
Articulate Storyline
-
Articulate Rise
-
Adobe Photoshop
-
Adobe Premiere
-
Miro
My role
-
Research & analysis
-
User interviews
-
Instructional design
-
UX design
-
Handoff to dev
-
Support UAT
Team
-
1 instructional designer
-
1 instructional/UX designer
-
3 SMEs: Operations managers
Deliverables
-
User research
-
User flows
-
Cross-functional training program and knowledge assessment
-
Wireframes and mockups
-
Usability testing
-
Reinforcement training
-
Presentation to the client
-
Engagement surveys (post-launch)
Timeline
-
Overall 6+ months
-
Discovery & research: 4+ weeks
-
Design phase I: 6 weeks
-
Piloting: 3 weeks
-
Design phase II: 2 weeks
-
Development & launch: 8+ weeks
Design process
Select any of the sections to jump ahead.
Research and interviews
We started our analysis by taking a deep dive into the current flow each team uses to train their representatives. We interviewed our three SMEs to better understand the similarities and differences between their work streams. This data was synthesized across the three teams to document each end-to-end process.
After conducting a comparative analysis across the teams' processes and gathering insight from the three team SMEs, we identified the opportunity areas and proposed an initial draft for the cross-functional learning program.

Mapping out the current training process across teams.
Key findings
Current state:
-
An inconsistent experience for new hires (processes differ per team)
-
Representatives only have subject matter expertise in their team's areas
-
Reliance on informal learning has led to partial, inconsistent levels of expertise and risks possible performance consequences
-
Lack of an organized body of knowledge, training standards and reference materials
-
Limited skills practice prior to being cleared to take calls
Future/goal state:
-
Develop a framework of existing and new instructional strategies and tools
-
Provide targeted activity practice of cross-functional information and tasks
-
Create and repurpose existing tools and reference material to provide continued performance support after training has been successfully completed
-
Creating activities that reinforce and extend learning and practice beyond the initial phase of employment
Instructional strategies
-
Training will be experienced via performance-based activities, with help topics developed from existing ESC documents from each team
-
Leverage searchable, well-organized, easily updated online resources
-
Providing expert feedback to support learning, support retention, and build knowledge/skill through job shadowing and 1:1 guidance
-
Provide engaging and memorable overview of the ESC, its function, the new team structure and leadership
-
Recognize the three ESC specialized teams, their leaders and the scope of work

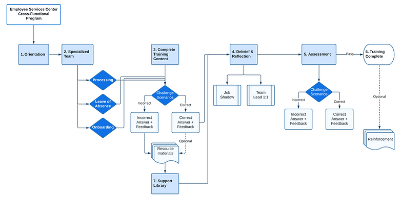
Learning Program user journey.
Learning objectives
-
Demonstrate proficient knowledge of ESC subject areas
-
Appropriately respond to and provide support for typical customer questions
-
Identify effective actions, process, and tools to use when answering questions
-
Demonstrate ability to complete the service goal, per the call monitoring form
Business case and goals
A high performing and productive call center will be achieved by fostering and training representatives to independently perform their responsibilities as a cross-functional team member using a consistent learning strategy, relevant materials and tools.
Success criteria that will support this case includes:
-
Increased speed to competency by 25%
-
Reduced number of call transfers
-
Reduced average call handle time
Mockups and iterations
Development and launch
As an Instructional Designer, the main design tools I used helped me to create the visuals (Adobe Photoshop and Premiere) and build out the curriculum (Articulate Storyline and Rise).
At this point in my career, I began unconsciously transitioning into the world of UX because I was shifting my focus from just the instructional content that was going into my courses, and instead, started to better understand how the end-users were navigating through the courses, where their learnings gaps were, and then solutioning how I could fix them.
I kept this framework in mind throughout the design and development of this learning program.

Building out learning assessments via Articulate Storyline.
Results
This project had a lot of moving parts that really tested my project management skills.
My instructional design expertise really came in handy while transforming our research findings into relevant and measurable goals.
Hearing from our users throughout the project proved to be the most informative part as their insight kept the learning objectives realistic.
It was very rewarding to see the project goals come to fruition as ESC call center representatives became prepared to service customers with confidence.

Product launched in organisation's Learning Management System (LMS).
bottom of page


